ExpressMarine - new plug-in for Rhino5 for designing a yacht structure

Discussion in 'Boat Design' started by Rabah, Oct 26, 2017.

  1. Rabah
    Joined: Mar 2014
    Posts: 256
    Likes: 10, Points: 18, Legacy Rep: 50
    Location: Bulgaria

    Rabah Senior Member

    ExpressMarine - new plug-in for Rhino5 for designing a yacht structure

    1. Introduction

    The present publication is made with the knowledge and the approval of the future owner of the yacht.

    She is continuation of the publication about Calculation of an intact stability of the yacht under Rules ISO of 12217-2 - sее Stability of motor- sailing yacht MS 16 m by ISO 12217-2:2013, design category "A" https://www.boatdesign.net/threads/stability-of-motor-sailing-yacht-ms-16-m-by-iso-12217-2-2013-design-category-a.57581/.

    Structural members of the yacht are chosen in correspondence with ISO 12215-5.

    They are mentioned below:

    - The bottom, bilges, sides and bulwark - 5 mm

    - Deck - 4 mm

    - Ballast keel - side walls and the bottom- 10 mm

    - Transverse rib of the ballast keel - 5 mm

    - Transversal web frames of the side and the bilge - 125х5/55х6

    - Beams of the deck - 100х5/40х5

    - Floras in the aft peak and ER- 125х5/55х6

    - Floras in the compartment Fr. 8-12:

    Wall - 5 mm, height in CL - 500 mm from BL

    Face Plate - FB55х6

    - Floras in the compartment Fr. 12-18:

    Wall - 5 mm, height in CL - 1000 mm from BL

    Face Plate - FB55х6

    - Web frame 19:

    Bottom- side - 125х5/55х6

    Deck - 100х5/40х5

    - Longitudinal stiffeners of the bottom, bilges and sides - FB 50x6

    - Longitudinal stiffeners on double bottom levels /on 500 and 1000 mm from BL/ - FB50x6

    - Longitudinal stiffeners of the deck and bulwark - FB 40x5

    - Longitudinal bottom girders

    Vertical keel from the transom up to Fr.6 and from Fr.12 up to the stem-FB 145x10 /sticks out 20 mm under the moulded line of the bottom/

    - Longitudinal under-deck girders in CL

    Carling from the transom up to the step decks/ X=8,5m/-100х6/50х8

    Carling from step decks up to the stem - 100х6/60х10

    - Transom - 5 mm

    - Transverse bulkheads - 4 mm

    - Vertical stiffeners of the transom, step decks and transverse bulkheads - FB80x6

    - Stem - FB 100x15

    The program “ExpressMarine” is a new plug-in for Rhino specialized in the rapid modeling of ship structures, mainly of large commercial vessels, though it can be successfully applied to yacht design as well. More information and tutorials can be found on the developer’s website (ExpressMarine https://www.expressmarine3d.com/). However, no tutorials for small crafts are available yet.

    The present publication seems to be the first concerning its application on designing yachts.

    The ultimate purpose of the program is to help designer in initial stage of designing to receive a clear visual estimate about 3D models of the projected construction, with possible split-hair accuracy of the calculation of the gross weight and CG. Thus it is necessary that designer has already made the strength calculation on ISO 12215-5 and has picked structural members.

    The program ensures an excellent capability to add new constructions, to remove a few or to exchange them in a modified version. Thus at each change the program automatically corrects the gross weight and CG.

    The program supposes construction 3D models in Rhino5 file in several ways:

    a) Import in Rhino dxf file of the file made on AutoCAD or DraftSight- General arrangement or "Scheme of compartments and tanks” in 2D.

    This method is not enclosed in the present development.

    b) In the Rhino5 file to import IGES files on 3D for miscellaneous parts of the constructions made on separate Rhinofiles or at other eligible program –for example on Maxsurf Modeler. These imported files we shall mark as IPS /Important Parent Surface/.

    c) Direct - it is possible to trace new constructions in the Rhino file. Then we enter them in storage of the program EM by picking with the cursor. We shall mark them as PRO /Pick Rhino Object/.

    d) With the help of the previously specified frame spaces /on a length, breadth and height / and options in EM-Constant X, Constant Y, Constant Z, it is possible to add planar constructions in the Rhino 3D file. Thus it is necessary to indicate borders of the construction on X, Y and Z.


    And in the four methods above, there are added subfunctions for registration of cut-outs“Cutouts and Openings”and adding of vertical or horizontal Stiffeners.

    In this development are applied the last three methods - b), c) and d), in association on complexity of structural members.

    As has already said this program it is applied in the preliminary stages!

    Users are advised that ExpressMarine is not detail design software and should not expect it to fulfill the same functions as ShipConstructor or Cadmatic or other similar software (i.e. will not receive the working documentation direct from 3D models).

    Whether there are another programs similar on “ExpressMarine”?

    Yes, they are such - “Maxsurf Structure”-2013, "Siemens NX Ship Structure" or other.

    Which of the programs will be applied by the consumer is much dependent on the user preference on what platform to choose - Rhino5, Maxsurf Modeler or someone else. As Rhino is applied very much by many consumers in all worlds, there can the balance be pitched towards EM.

    But it is not necessary to forget the major capabilities which are for designers the transfer IGES files from one program in another. Except for that for Maxsurf Modeler already there is a direct capability to unclose Rhino files.
    Continuation follows!
    NA Razmik Baharyan
     

    Attached Files:

    Last edited: Oct 31, 2017
  2. Rabah
    Joined: Mar 2014
    Posts: 256
    Likes: 10, Points: 18, Legacy Rep: 50
    Location: Bulgaria

    Rabah Senior Member

    ExpressMarine - new plug-in for Rhino5 for designing a yacht structure
    /Continuation/

    2. How to start the project with program EM


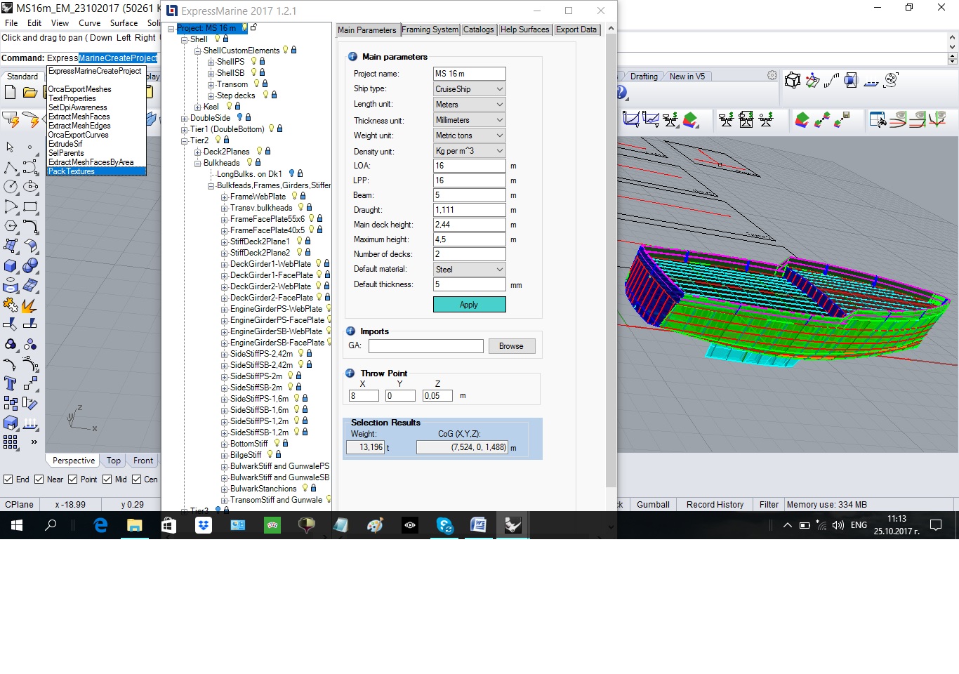
    Irrespective of what part of the construction of the yacht is already traced in Rhino5 file or transfer from other program with import of IGES files, always we can start Express Marine by input in command line Rhino the following text: “Express Marine Create Project” - see Fig1 (EM will open automatically next time when a Rhino file containing an EM project is opened).

    3. Main parameters of the yacht

    In first-order it is necessary to fill in the appeared table “Main Parameters” for yachts- see Fig1.

    4. Input of the frame spaces on a length, breadth and height

    On Fig2 it is visible that the frame space on a length is most miscellaneous. They consider with location of transversal watertight bulkheads which fixed from its part were previously from the future owner yachts.

    On breadth and height, the frame space is 400 mm.

    5. Input Shell Plating of the hull in the storage of the program ЕМ

    Input is made on the following method:

    The bottom, bilge, side and bulwark are grouped in “Open polysurface” and entered as ShellPS and ShellSB on method IPS - see Fig3.

    In program EM two separate groups for Shell and for a Bulwark are incorporated.

    But for our event as the Bulwark is an indivisible part of the side and participates in general strength, it was necessary to remove designations accepted in the program and to create new as Shell Custom Elements:

    ShellPS, ShellSB, Transom and Step Decks

    Note:

    When it is necessary to apply option Constant X /for example to transverse bulkheads/ for limitation on Y notes ShellSB and ShellPS for all areas of the yacht except area of the ballast keel.

    Only for area of the ballast keel for limitation on Y it is necessary to have two lines: first line ShellSB and ShellPS; second - KeelSB and KeelPS.

    Thus for limitation on Z as a lower limit we should mark Keel Bottom, and for an upper bound - one of two parts of the deck.

    For that to Shell Custom Elements it is added and "Keel" by three subgroups Keel Bottom, Keel SB and Keel PS.

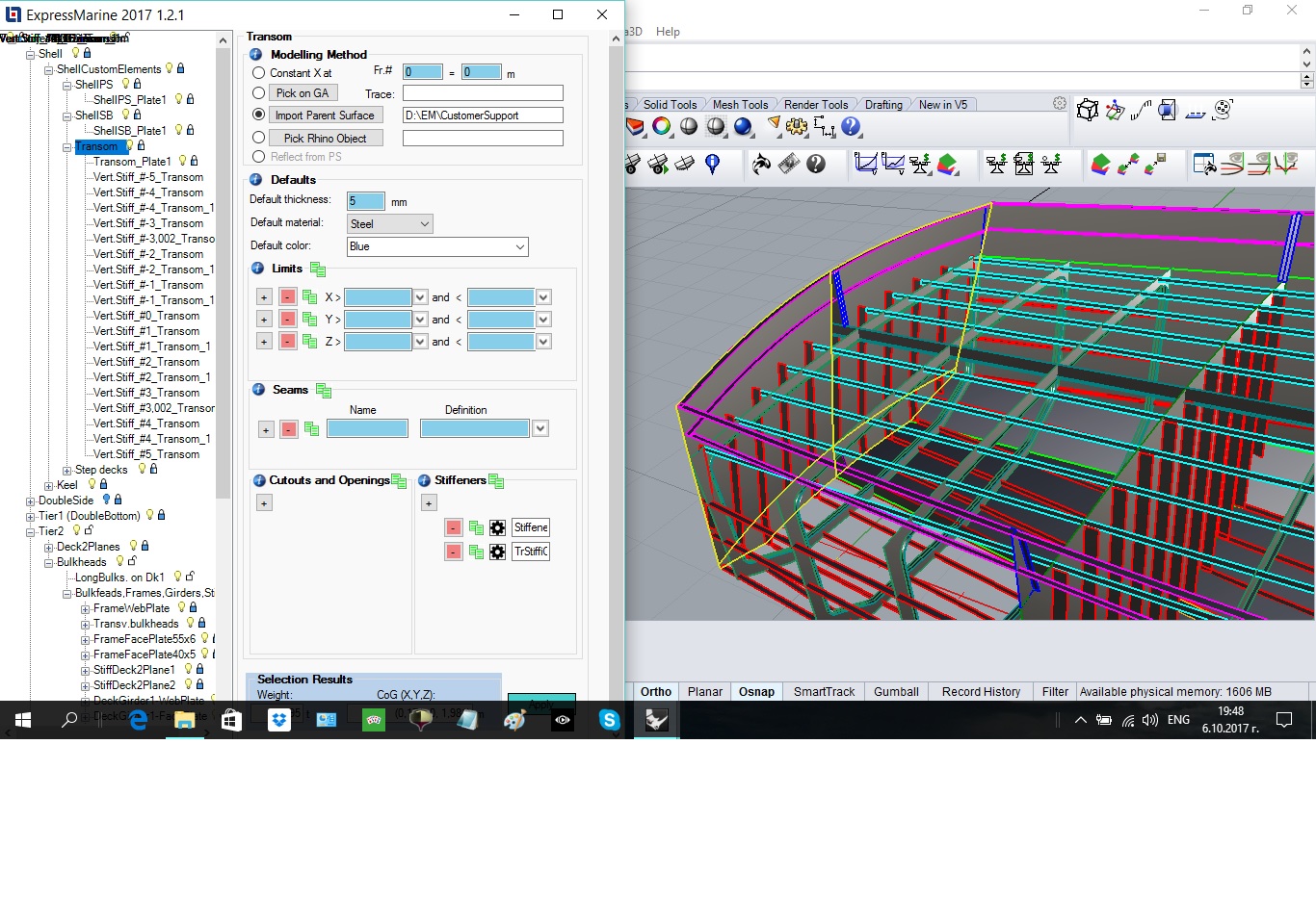
    6. Transom

    The Plating of the transom is entered as IPS - Fig4

    Method of input of vertical stiffeners of the transom it is visible on Fig5.

    7. Step decks /X = 8,5m/

    The plate is entered on method Constant X - Fig6.

    For vertical stiffeners see Fig7.

    8. Ballast keel /see explanations in p.5/

    The side walls and the bottom of the keel are entered on method PRO as present surfaces of theoretical model of the yacht - Fig8.

    9. Inner-bottom Plating

    Special explanation it is necessary.

    The Inner-bottom Plating will be in two areas:

    - Fr. 8-12 - a level 500 mm from BL - Fig12

    - Fr. 12-18 - a level 1000 mm from BL - Fig14

    Are entered on method Constant Z only as a configuration, thus thickness it is specified equal to null as these two floor ceiling will be wood.

    Longitudinal stiffeners to a level of Inner-bottom Plating Fr. 8-12 are specified on Fig13.

    Longitudinal stiffeners to a level of Inner-bottom Plating Fr.12-18 - see Fig15

    10. Input of transversal watertight bulkheads on Fr. 4, 8, 12 and 18

    See Fig16. It is carried out on method Constant X.

    Vertical stiffeners of transverse bulkheads see on Fig17.

    11. Walls of web frames /bottom-bilge-side-deck/

    See Fig 18, 19, 20 and 21

    Special explanation for the method of their input in the storage of the program EM is necessary:

    11.1 It is entered all Web frames as transverse bulkheads on method Constant X.

    11.2 We make export of each surface in separate Rhino file to trace separately each web frame.

    11.3 It is applied Rhino function Curve\Curve From Objects\Duplicate Edge for input of the lines of the contour edges of the surface.

    11.4 With the function Curve\Offset\Offset curve we offset these lines inside the outboard contour on the distance relevant to the size of the wall of the web frame, for example:

    - For the deck - 100 mm inside for all web frames

    - For the bottom in areas without Inner-bottom Plating - Fr.0-8-125 mm inside

    - For the bottom in areas with Inner-bottom Plating /Fr.8-12 and 12-18/-the internal contour of the web frames coincides with levels of Inner-bottom Plating

    - For the side and the bilge- 125 mm inside for all web frames

    11.5 With the function Curve\Fillet Curves it is joined all lines of the internal contour of the wall of the web frame with radius R = 100 mm.

    11.6 It is applied the function "join" to couple all lines of the internal contour in one general line.

    11.7 We use inside contour line to cut out the superfluous part of the initial surface applying the function "Trim" - we receive the wall of the web frame.

    11.8 With the function "Explode" it is decomposed the inside contour line on its separate component. The line in top /for the internal contour of the beam/ it is made invisible, and the remaining parts of the contour line it is again joined applying "join". We return visibility of the line of the beam.

    11.9 We offset the line of the beam on 20 mm to the bow and aft to receive two edges of the beam face plate.

    11.10 On two lines it is made surface with the function "Loft"-it is the face plate of the beam in breadth 40mm.

    11.11 The Line which cover the upper radius, sides, bilges and the bottom, we offset to the bow and aft on 27,5 mm to receive two edges of the face plate of the web frame /without the beam/.

    11.12 We make a line, perpendicular to these lines about overall length 55 mm right at the end of the upper radius.

    11.13 With the function “Sweep 2 Rails” /or “Sweep 1 Rail”/ we make a surface of the face plate of the web frame in breadth 55 mm /without the beam/.


    We save the received file under the number of the relevant web frame , first as Rhino file and then as IGES file is imported it in general 3D file.

    All walls of the web frames without Fr.7 are entered in the program EM on method PRO.

    Only for Fr.7 as exception other method is applied - first with Constant X as the whole bulkhead then we enter the internal contour as "OpFr7". But this contour "OpFr7" again should be drawn separately.

    Note:
    All walls of the web frames can be entered into storage ЕМ and only by method IPS. Previously it is necessary to save the all three component of the web frame in separate IGES files /Wall, Face Plate 55х6 and Face Plate 40х5/.

    Outcomes for the weight and coordinates of CG coincide.


    12. Face plates of the web frames to the bottom, bilges and to the side - FB 55x6

    See Fig 22 and Fig 23.

    On Fig23 the applied method - IPS is seen.

    13. Face plates of the beams to the deck - FB 40x5

    See Fig24 and Fig25.

    On Fig25 the applied method - PRO is seen

    Note:
    It is possible to apply and method IPS.

    Continuation follows!
    NA Razmik Baharyan
     

    Attached Files:

  3. Rabah
    Joined: Mar 2014
    Posts: 256
    Likes: 10, Points: 18, Legacy Rep: 50
    Location: Bulgaria

    Rabah Senior Member

    ExpressMarine - new plug-in for Rhino5 for designing a yacht structure
    /Continuation/

    14. Other constructions direct traced in the 3D file of the hull or present surfaces from theoretical model of the yacht, added on method PRO


    - Vertical keel in the aft- Fig9

    - Vertical keel in the fore - Fig10

    - Stem - Fig11

    - The face plates of the engine girders in ER - Fig27

    - Longitudinal stiffeners of the side - Fig30, Fig31 and Fig32

    - Carling in CL on the aft deck /wall and face plate/-Fig37 and Fig38

    -Carling in CL on the fore deck /wall and face plate/-Fig39 and Fig40

    - Aft deck Plating - Fig33 - as a present surface of the theoretical model of the yacht

    - Fore deck Plating - Fig35 - as a present surface of the theoretical model of the yacht


    15. Other constructions imported with IGES files on method IPS

    - Walls of the engine girders in ER- Fig26

    - Longitudinal stiffeners of the bottom- Fig28

    - Longitudinal stiffeners of the bilge - Fig29

    - Longitudinal stiffeners of the aft deck - Fig34

    - Longitudinal stiffeners of the fore deck - Fig36

    - Longitudinal stiffener and rail of the bulwark- Fig41

    - Stiffener and rail of the transom - Fig42

    - Vertical stanchions of the bulwark and the transom - Fig43

    16. Outcomes for the gross weight of the structural steel hull /without the block of the superstructure/ and coordinates of CG

    See Fig1.

    Gross Weight - 13,196t

    Coordinates of CG: X = 7,524m; Y = 0m; Z = 1,488m

    Important: All groups of „Structure of the project” as well the whole project should be locked after obtaining the final output to shun the improper updates.

    Accuracy check of calculation of the weight

    Let's take for comparison the weight of the Web frame №10.

    On Express Marine it is received:

    Wall with thickness 5 mm- 98 kg

    Face Plate 55х6 - 19 kg

    Face Plate 40х5 - 7 kg

    ---------------------------------

    Sum Fr10 - 124 kg


    Let's make checking calculation by a different way:

    It is applied the function in Rhino5 Analyze\Mass Properties\Area.

    We receive: Wall - 2,52 m^2 x 39,25 kg/m^2 = 98,91 kg

    Face Plate 55х6 - 0,406 m^2 x 47,1 kg/m^2 = 19,12 kg

    Face Plate 40х5 - 0,171 m^2 x 39,25 kg/m^2 = 6,71 kg

    -------------------------------------------------------------------------

    Sum Fr10 = 124,74 kg

    I think that such exactitude is quite acceptable.

    It is not necessary to forget that ЕМ make calculation and for coordinates of CG.

    And it is received for a few seconds.

    And it is on mine very major advantage!

    Continuation follows!
    NA Razmik Baharyan
     

    Attached Files:

  4. Rabah
    Joined: Mar 2014
    Posts: 256
    Likes: 10, Points: 18, Legacy Rep: 50
    Location: Bulgaria

    Rabah Senior Member

    ExpressMarine - new plug-in for Rhino5 for designing a yacht structure
    /Continuation/

    17. Recommendations to the construction for the following stage

    What it is necessary to add? Let we transfer the more main things:

    17.1 New constructions which should be added.

    - Tripping bracket on the walls of the web frames perpendicularly to the face plates-in places of pass of longitudinal stiffeners

    - Additive of a longitudinal face plates FB40x6 to the upper edges of the longitudinal stiffeners on 800 mm from CL-PS and SB, at the level of the Inner-bottom Plating, for making of a metallic carcass under the wood floor ceiling -Fr.8-12 and Fr.12-18

    - Additive of a round rod dia 30 mm in the forward edge of the ballast keel and unit of jointing with side walls of the keel

    - Bracings of the deck in places of installation of longitudinal and transversal outboard walls of the superstructure, cut-outs in the deck for pass to the superstructure and bracings of their edges

    - Chain locker in the forepeak with cut-outs in the deck

    - Fuel and oil tanks in ER

    - Tank of a fresh water

    - Construction of the Block of superstructure

    17.2 The additive of the design units, necessary for performance of the working documentation.

    - Unit with a cut-out for pass of the longitudinal stiffeners through the web frame /on the bottom, bilge, side and deck /

    - Unit of pass of the longitudinal stiffeners through the watertight bulkheads

    - Profiled brackets on PS and SB as continuation of the aft deck from X = 8,5 m to the fore in avoidance of the hard point

    - Unit of jointing of the step decks with the aft and fore deck. The transverse wall on 15 mm under the moulded line of the aft deck is recommended to stick out.

    - Connecting knees of the stem with the vertical keel in the fore and with the carling in CL

    - Unit of jointing of the side shell plating to the stem

    - Unit of jointing of the bottom plating to the vertical keel

    - Unit of jointing of the vertical keel in fore and aft to the side walls and transverse ribs of the ballast keel-Fr.6 and Fr.12

    - Unit of jointing of the side walls of the ballast keel to the bottom plating and to the floors. It is recommended to stick out the side walls of the ballast keel inside the hull for the qualitative performance of all welds.

    - Unit of jointing of the side walls to the bottom of the ballast keel

    - Unit of the double bevel of the face plates FB55x6 to the face plates FB40x5 in the web frames

    - Drain holes in the bulwark and transom for a run-off of a water from the deck

    - Facilitating cut-outs with shoring with face plates in floors in area Fr.12-18

    17.3 Designations of the welds which is necessary for performance of the working documentation.

    - To mark seams and butts of the shell plating, deck plating, transom and all internal constructions, to show units of butt joints

    - To determine the legs of the all tee and angle joints

    - Holes in the web frames in places of crossing with the seam welds of the shell plating


    After definition of all structural members of the midship, it is necessary to make calculation the minimal section modulus of cross section and to check general strength of the yacht.

    Then there was the most important calculation of unsinkability and damaged stability by criteria SOLAS. They are incorporated in criteria Maxsurf Stability for damaged stability.


    18. Conclusion


    As writer of development I think that the main purpose of the publication is reached.

    The purpose was following: Acquaintance of the readers of forum Boat Design with new program ExpressMarine for designing a hull structure of vessels and as it to adapt particularly for designing the hull of metallic16 meter motor-sailer yacht.

    Certainly without assistance I could not reach the ultimate purpose.

    Thanks Mr. Feodor Vjachin from Sankt - Peterburg -Russia for that has dispatched me theoretical model of the yacht in 3D.

    Sincere gratitude to Mr. Iuliu Prepelita from Norway, which has kindly granted me a temporary license for ExpressMarine and helped me with valuable advices on its assimilation and application for the concrete construction.


    NA Razmik Baharyan

    26.10-21.11.2017

    Rousse- Bulgaria


     

    Attached Files:

  5. Alexanov
    Joined: Feb 2003
    Posts: 242
    Likes: 30, Points: 38, Legacy Rep: 10
    Location: Norway Sola

    Alexanov Senior Member

    Great work! How long time is it takes to make such model? Is any strength calculations included into plugin? Is it any possibility to convert this model to production workshop documentation?
     
  6. Hatek
    Joined: Oct 2016
    Posts: 3
    Likes: 0, Points: 1, Legacy Rep: 10
    Location: Norway

    Hatek Bøljan Blå

    Would also like to know this.
     
  7. Rabah
    Joined: Mar 2014
    Posts: 256
    Likes: 10, Points: 18, Legacy Rep: 50
    Location: Bulgaria

    Rabah Senior Member

    Chronology is following:

    For the first time has understood for existence of program EM from the information in Rhino Plug-in News on 11.07.2017.

    I have evaluated that 30 days free term for training will not be sufficient for me and on this wrote to authors of the program with the request to lengthen this term. On 20.07 has received the consent from their party for the elongated temporary license and on 21.07 – additional information for the interfacing of the program.

    I have made development in the period 28.07 till 05.10.2017, but with interruption from 05.08 till 12.08 - rested with the wife.

    From 06.10 till 25.10 has prepared the text of the publication and translation in English.

    On 26.10 published in Boat Design the first part.

    It is not necessary to forget that simultaneously with designing the construction with EM I in effect assimilated the program and studied as it to adapt for yachts.

    If now there is a similar task like this I would be necessary has executed it in an extent no more than two, maximum of three weeks, as I already have necessary experience. But certainly all depends and on the kind and complexity of the construction of the yacht.

    Program EM does not make any strength calculations. But gratitude of it is possible to prepare all necessary input data for a strength calculation approximately with program Multiframe Advanced of Bentley on the finite-element method.

    To issue 3D model of the construction of the main hull and the superstructure of the yacht by program EM it is necessary to have the following:

    1. The file of theoretical model of the yacht in 3D.

    2. Previously it is necessary to complete with definition of structural members.

    They it is necessary to be defined either on ISO 12215-5 or under Rules of Classification organizations.


    “Whether that is probably that projected with program EM to apply in the working project phase?” The answer to this problem is positive!

    I can quote the text from Program Manual:

    „ The export of the complete preliminary 3D models to other existing software for further use is a seamless process thanks to Rhino's power of outputting multiple file types.

    Tables with data such as weight, center of gravity, mass moments etc. can be exported. ”


    In summary I shall iterate that already has written:

    This program is applied on the preliminary design stage when even the weight and CG of the Shell Plating and the Frame of the main hull and the superstructure are unknown.

    It cannot exchange completely such programs as for example ShipConstructor or Cadmatic.

    NA Razmik Baharyan
     
  8. TANSL
    Joined: Sep 2011
    Posts: 7,979
    Likes: 949, Points: 123, Legacy Rep: 300
    Location: Spain

    TANSL Senior Member

    The pictures you have shown us are shocking, so congratulations for your work. Is very pretty.
    I would like to know what advantages this procedure has over what can be done with AutoCAD for years. There are programs that, with the models created in AutoCAD, generate all the necessary information for the elaboration of the pieces and profiles in the workshops, for the assembly of the sub-assemblies, of the large blocks in the stands and that, also, provide instructions and dimensions for checking in the stands. They provide weights of the pieces, of the different intermediate sets, centers of gravity, complete lists of all the elements, clichés for cutting by numerical control, amount of welding to be applied, ... that is, all the information for the workshops.
    I would like to know, really, where to place this new program among the package of existing programs.
    I enclose the information obtained with AutoCAD for a small aluminum boat. How far would this new program get on a ship like this?
     

    Attached Files:

  9. Rabah
    Joined: Mar 2014
    Posts: 256
    Likes: 10, Points: 18, Legacy Rep: 50
    Location: Bulgaria

    Rabah Senior Member

    My subject concerns to program ExpressMarine! She does not consider program AutoCAD!

    NA Razmik Baharyan
     
  10. TANSL
    Joined: Sep 2011
    Posts: 7,979
    Likes: 949, Points: 123, Legacy Rep: 300
    Location: Spain

    TANSL Senior Member

    That is very clear, NA Razmik Baharyan. The only thing I would like to know is how your study differs, how it improves, to any of the existing naval CAD programs. And also know if some of the options available in these programs are also present in what you show us. In short, to know the reasons why someone, who has already solved many problems related to the construction plans, think that it is better to change into a new solution (if the solution is new)
     
  11. Alexanov
    Joined: Feb 2003
    Posts: 242
    Likes: 30, Points: 38, Legacy Rep: 10
    Location: Norway Sola

    Alexanov Senior Member

    “The export of the complete preliminary 3D models to other existing software for further use is a seamless process thanks to Rhino's power of outputting multiple file types.

    Tables with data such as weight, center of gravity, mass moments etc. can be exported. ”

    I had a quite bad experience some years ago to transfer such model from NAPA to Nupas. Even it was developed special link between NAPA and Nupas. Most of the CAD systems for hull modeling required additional specific information together with geometry. Without this information model is just a dead model, wich you can’t use same way as geomtry created in original software. Remember we spent a lot of time to modify every small bracket loaded from Napa in Nupas. Finnaly it was a source for many stupid mistakes in workshop documentation. So, if we need to make this transfer seamless we have to have special converting software, but no variouse files Rhino can create.
     
  12. TANSL
    Joined: Sep 2011
    Posts: 7,979
    Likes: 949, Points: 123, Legacy Rep: 300
    Location: Spain

    TANSL Senior Member

    Ideally, the system used does not need to import-export files from other applications. It should be self-sufficient.
    Rhino is exceptional for creating models but once created, how the plates of the hull are developed and how the files for cutting by numerical control are created?. Yes, I know, they are exported to another application and everything that Rhino is not able to do is developed with it. That's why I think it's better to use an application that does it all. And of those there are many in the market.
    On the other hand, the ability to export / import files in various formats is completely normal in any CAD program. I do not see advantages in Rhino there.
     

  • Loading...
    Forum posts represent the experience, opinion, and view of individual users. Boat Design Net does not necessarily endorse nor share the view of each individual post.
    When making potentially dangerous or financial decisions, always employ and consult appropriate professionals. Your circumstances or experience may be different.